1-3!1-1!中超两强亚冠1平1负,宋凯观战蓉城,最新积分如下
聚焦体坛资讯,关注亚冠比赛。亚冠精英联赛东亚区第5轮首个比赛日,一共有4场比赛开打,最后一场开球的比赛,由成都蓉城主场迎战广岛三箭。此前已经结束的另一场比赛,中超4冠王上海海港队主场1-3惨败,继续本
聚焦体坛资讯,关注亚冠比赛。亚冠精英联赛东亚区第5轮首个比赛日,一共有4场比赛开打,最后一场开球的比赛,由成都蓉城主场迎战广岛三箭。此前已经结束的另一场比赛,中超4冠王上海海港队主场1-3惨败,继续本
在北京时间11月18日足球日报晚结束的熊猫杯第3轮比赛中,中国U22男足0-0战平乌兹别克斯坦U22男足,以1胜1平1负的战绩收官,获得本届赛事的亚军。而本场比赛,22岁的国足红星汪士钦却因为替补登场
邵佳一成为国足主帅的背后:决策权不在中国足协,宋凯如释重负文/姜诗华千呼万唤始出来,历经了几个月的国足选帅剧本,如今终于谜底揭开。北京国安名宿现青岛西海岸主教练邵佳一,成为了中国男足新一届主帅。坦率的
国足节节败退联赛乱象不止,宋凯已注定是足协的又一任失败者文/姜诗华中国足球的沉疴非一日之寒,任何一任足协主席都像是接手了一个“烂摊子”。然而,评价的标准并非要求其立刻“点石成金”,而是要看其是否带来了
北京时间10月17日亚冠日报凌晨,亚足联举办年度颁奖典礼。在备受中国球迷关注的亚洲足球小姐奖项中,呼声极高的王霜最终未能当选,她败给了日本选手高桥花,这引起了巨大的争议。30岁的王霜上个赛季带领武汉队
聚焦体坛资讯,关注中国足球。当前,国内足球只剩下俱乐部的比赛,中超来到争冠冲刺阶段,新贵成都蓉城、卫冕冠军上海海港、传统两强申花和国安,都有稳定冠军的可能;另一片赛场,亚冠精英赛刚刚打完第二轮比赛,成
若卡纳瓦罗执教国足,将是宋凯出任足协主席之后的最大败招文/姜诗华国足选帅就像农村光棍相亲,实在没有挑挑拣拣的资本。据名记斯基拉报道,中国足协今天会和法比奥-卡纳瓦罗在米兰进行新一轮的直接会谈。在笔者看
U23亚洲杯预选赛正如火如荼进行中!9月9日足球日报晚上19点35分,中国男足将迎来最后一轮小组赛,对手是小组领头羊澳大利亚男足。本场比赛,央视直播也进行了调整。第二轮小组赛,是CCTV5+频道直播,
07月24日欧冠日报报道宣称欧冠资格赛第2轮首回合,费内巴切客战卢加诺。74分钟,卡迪奥卢远射破门,弗雷德献助攻,费内巴切2球领先。
上赛季希腊超亚军,上赛季苏超亚军,双方在欧冠资格赛第2轮相遇,首回合,格拉斯哥流浪者主场2:0击败帕纳辛纳科斯,占得先机。次回合,帕纳辛纳科斯坐镇主场迎战格拉斯哥流浪者,首回合0:2的劣势将主队逼至悬
聚焦体坛资讯,关注重大比赛。第7届U23亚洲杯预选赛来到关键阶段。小组赛第3轮,中国U23男足冲击正赛直通名额,将对阵实力强大的澳大利亚队。对于中国队来说,这是一场名副其实的生死大战。连续折戟世界杯、
7月11日欧洲杯日报报道宣称在欧洲杯半决赛中,福登首发出战,最终英格兰2-1击败荷兰,晋级决赛。福登在社交媒体上晒出与帕尔默的合照,并写道:“还有一场。球迷们太棒了!周日加油。”
北京时间9月8日足球日报,据知名记者马德兴报道,中国U18国足在香河基地内4-0击败缅甸U18,双杀对手。首场比赛,U18国青只是1-0小胜,赢得比较艰难。再次交手,中国足协主席宋凯亲自督战。两队都进
体育播报6月26日西甲日报宣据西班牙媒体JijantesFC报道,巴萨与安道尔FC协商外租球员事宜。安道尔FC升上西乙联赛,媒体指出,巴萨正与安道尔FC接触,计划租借球员到西乙联赛,以积累更多比赛经验
9月8日足球日报讯 根据天津媒体《今晚报》的报道,中国足协主席宋凯近日专程前往香河基地,观看了U18国足选拔队的训练,并且表示,希望寄托在这批球员身上,刻苦训练,争取突破。正在香河基地集训的U18国
9月8日足球日报,《今晚报》记者赵睿报道,昨天U18国足选拔队在香河国家队训练基地与到访的缅甸队再次交锋,最终以4-0取胜,“双杀”对手。据悉,日前中国足协主席宋凯寄语U18国足选拔队力争突破。该报道
8月8日中超日报宣中超联赛官方今日公布第20轮裁判安排,新加坡裁判塔基执法本轮中超上海德比,马宁任第四官员。8月9日19:35上海申花vs上海海港主裁判:塔基·贾发里(新加坡)助理裁判:马济、国景涛第
9月8日足球日报讯 U18国足选拔队昨天在香河国家队训练基地与到访的缅甸队再次交锋,最终以4-0取胜。据《今晚报》报道,中国足协主席宋凯日前特意前往香河,观看了U18国足选拔队的训练几天前,U18国足
在8月2日欧冠日报的粉丝见面会上,效力于巴黎的李刚仁分享了他对于上赛季的感想。李刚仁表示:“虽然自己没有出场,但是从小就梦想的欧冠决赛是最特别的。这是一个非常有意义的赛季,因为我们能够赢得每个球员都梦
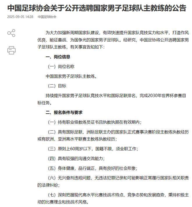
近期,足协发布了一则公开招聘国足主帅的官方公告,目标持续提升国家男子足球队竞技水平和国际足联排名,以及完成2030年世界杯的参赛目标任务。当然,足协对于选帅也有条件和要求,在官方公告中提出了七个条件与
9月7日足球日报讯 据《体坛周报》记者马德兴报道,昨天下午,中国足协主席宋凯来到香河基地督战U18国青队。中国U18国青队将在今天与缅甸国青队进行第二场热身赛。此前双方在9月4日晚的首场比赛,中国U1
【单关-主任002】03:00-世俱杯-皇马vs尤文图斯皇马在小组赛首轮被利雅得新月1-1逼平后渐入佳境,吕迪格、维尼修斯前后两大主力状态明显有所起色,后两轮依次完胜帕丘卡和萨尔茨堡证明的新援和新帅阿
体育播报6月4日意甲日报宣据意大利记者隆戈报道,米兰还将出售特奥、迈尼昂和佳夫,另外安布罗西尼拒绝担任米兰高层。报道称,米兰正在推动近年来的又一次变革,赖因德斯加盟曼城只是今夏计划中至少4笔出售的其中